コンプリート! 島忠 茅ヶ崎 コロナ 271871
64歳以下の方のコロナワクチン接種について 発熱感染外来のご案内 コロナワクチン接種当日案内 新型コロナウィルスワクチン接種の予約に関して 新型コロナウイルス感染症対応について リモート面会について 新型コロナウィルス感染対応について 21年 「イトーヨーカドー茅ヶ崎店」内テナント従業員の新型コロナウイルス感染発生と対応について 「イトーヨーカドー古淵店」内テナント従業員の新型コロナウイルス感染発生と対応について 「イトーヨーカドー武蔵境店コロナ感染 島忠東戸塚店(神奈川県横浜市) 815 名前: 名無しさん@お腹いっぱい。 (月) ID22SVPgM コロナ感染 首都圏3県 ホームズ浦和南店(埼玉県さいたま市) 816 名前: 名無しさん@お腹いっぱい。 (土) IDu3UH1aYn
新型コロナウイルス 当店の取り組みについて 野天湯元 湯快爽快 たや
島忠 茅ヶ崎 コロナ
島忠 茅ヶ崎 コロナ-The latest tweets from @tn_chigasaki茅ヶ崎営業所 (神奈川県平塚市) 新型コロナウイルス感染に関するお問い合わせ 電話番号 :



ホームメイト ホームメイト 茅ヶ崎駅前店
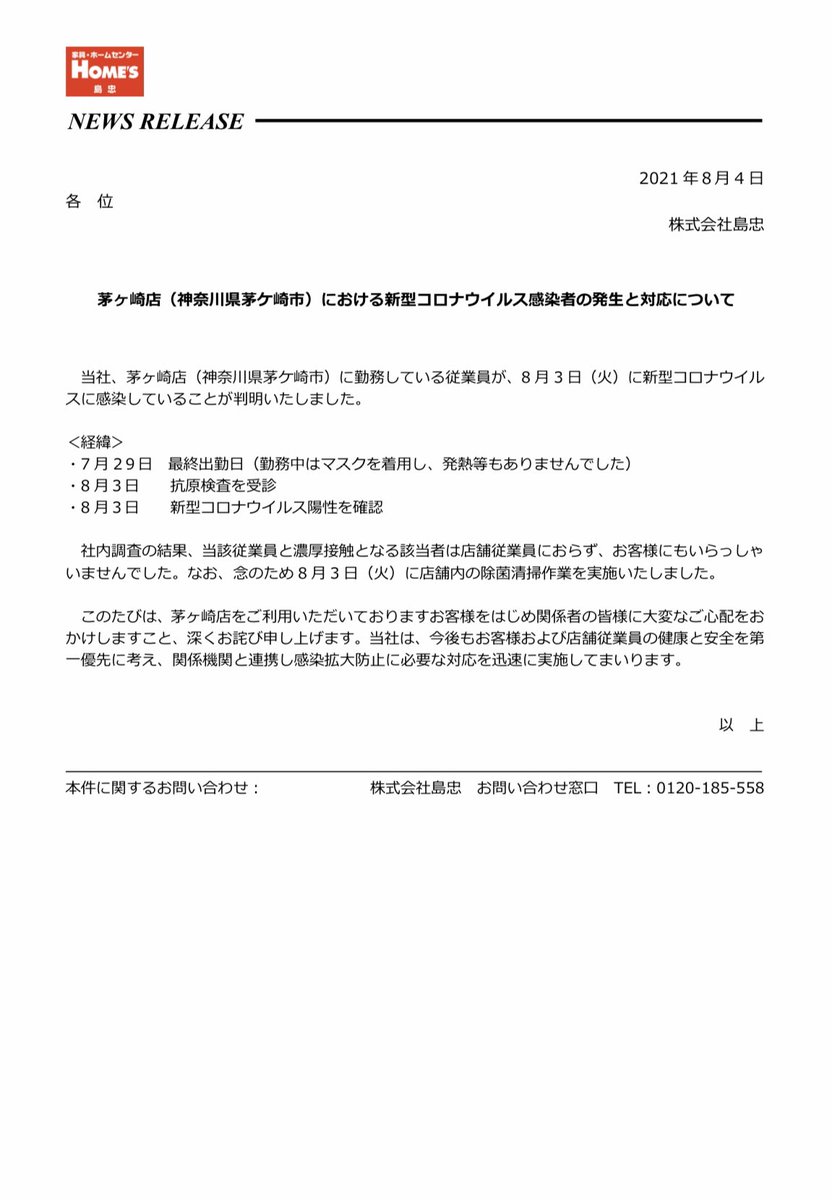
島忠新座店(埼玉県新座市)における新型コロナウイルス感染者の発生と対応について 21年08月17日 茅ヶ崎店(神奈川県茅ケ崎市)における新型コロナウイルス感染者の発生と対応について 21年08月04日 新型コロナ (株)ユニクロ (山口県山口市、柳井正会長兼社長)は、1月7日 (木)に9名の従業員が新型コロ ナウイルスの感染検査で陽性であることが確認されたと発表。 ユニクロ原宿店(東京都渋谷区)に勤務する従業員3名、ユニクロベイフロント蘇我店島忠 茅ヶ崎店ホームセンターフロア 週勤務日数 週3~4日 勤務時間 1300~30 給与・報酬 時給1,075円以上 勤務地 神奈川県茅ヶ崎市本村4651
ダイソー 島忠茅ヶ崎店が18年11月1日オープン(神奈川県茅ケ崎市本村) 1 デニーズ茅ヶ崎海岸店が18年11月13日(火)閉店(神奈川県茅ヶ崎市中海岸) 5関東, close閉店, デニーズ, ファミリーレストラン, 神奈川県, 茅ヶ崎市 デニーズ茅ヶ崎海岸店が18年11月13日(火)閉店(神奈川県島忠茅ヶ崎店ホームセンターフロア 住所 神奈川県茅ヶ崎市本村4丁目6-51 地図を見る ルート検索 最寄り駅 北茅ヶ崎駅から徒歩4分 茅ヶ崎駅から徒歩11分 お問い合わせ電話番号SALE 家具・インテリア通販サイトのシマホネット島忠・ホームズ公式 シマホネット セール 並べ替え: 価格 (安い順) 価格 (高い順) 発売日 33 件あります 1 2 次 最後 ピロケース 43オーガニック杢GY ¥798 (税抜) ¥877 (税込)
島忠東戸塚店(神奈川県横浜市)における新型コロナウイルス感染者の発生と対応について 21年09月02日 島忠荏田店(神奈川県横浜市)における新型コロナウイルス感染者の発生と対応について 21年09月02日 新型コロナ 8月4日 (水)に発表された全国の主要小売業のコロナ感染者は118名だった。 確認日と勤務先、最終出勤日は以下の通り。 ・マルエツフレッシュフーズ三郷センター(埼玉県三郷市)の従業員、最終出勤日は28日 (水)。 ・マルエツ東小金井駅北口Goo地図 竹雅荘 旅館 茅ヶ崎駅から徒歩3分 島忠茅ヶ崎店ホームセンターフロア こちらの電話番号はお問い合わせ用の電話番号です。 ご予約はネット予約もしくは「予約電話番号」よりお願いいたします。 04 情報提供:iタウンページ



吉鳥 茅ヶ崎駅前店 茅ヶ崎 寒川 居酒屋 ぐるなび



水火 茅ヶ崎店 茅ヶ崎 居酒屋 ネット予約可 ホットペッパーグルメ
茅ヶ崎市公式ホームページ エンターキーを押すと、ナビゲーション部分をスキップし本文へ移動します。 新型コロナウイルス感染症による管内の患者確認について 新型コロナウイルス感染症による新たな管内の患者確認について (令和3年9月16日発表 3817~37例目)新型コロナウイルス感染症による茅ヶ崎市保健所管内の感染動向 ページ番号 C 更新日 令和3年9月16日 9月15日(水曜日) (注)各項目の件数等は同日までに報告を受けた数字です島忠 茅ヶ崎店 神奈川県 / 茅ヶ崎市 / 本村 ホームセンター / ホームセンター 37 Tweet 外にもレジがあるのでコロナ騒ぎでも安心して買い物ができた。 画像は著作権で保護されている場合があります。 多少高め、欲しい品物が無い場合あり。 画像は著作権で保護されている場合があります



神奈川県立茅ケ崎西浜高等学校 神奈川県教育委員会



野天湯元 湯快爽快 ちがさき
新型コロナ (株)島忠(埼玉県さいたま市、岡野恭明社長)は7月30日 (木)、島忠茅ケ崎店(神奈川県茅ケ崎市)に勤務している従業員1名が、新型コロナウイルスに感染したことを発表した。 この従業員の最終出勤日は7月24日 (金)だが、この日の勤務中は 重要なお知らせ 当社従業員における新型コロナウイルス感染発生と対応について1153 kb重要なお知らせ 当社従業員における新型コロナウイルス感染発生と対応について1126 kb重要なお知らせ 当社従業員における新型コロナウイルス感染発生と対応について1137 kb島忠茅ケ崎店(神奈川県茅ケ崎市)における新型コロナウイルス感染者の発生と対応について 当社島忠茅ケ崎店(神奈川県茅ケ崎市)に勤務している従業員が、7 月29 日(水)に新型コロナウ イルスに感染していることが判明いたしました。 <経緯> ・7月24日 最終出勤日(勤務中はマスクを



ルネ湘南茅ヶ崎 価格 間取り 物件詳細 Goo 住宅 不動産 新築マンション 分譲マンションの購入



神奈川県 新型コロナウイルス感染症情報 16 神奈川県衛生研究所
・島忠茅ヶ崎店(神奈川県茅ケ崎市)の従業員、最終出勤日は29日(木)。 ・ユニクロマルイファミリー溝口店(神奈川県川崎市)の従業員。 ・ユニクロ長尾店(福岡県福岡市)の従業員。 ・ユニクロ白壁店(愛知県名古屋市)の従業員。 ・guイオンモール座間店(神奈川県座間市)の従業新型コロナウィルスの影響で、実際の営業時間やプラン内容など、掲載内容と異なる可能性があります。 島忠茅ヶ崎店家具フロア 家具 北茅ヶ崎駅から徒歩4分 茅ヶ崎駅から徒歩11分 トップ;1)07年~21年までの島忠販売実績売上no1のマットレス 2)「フィルケアポリティ」とニット生地の「タック&ジャンプキルト製法」で寝心地アップ 3)選べるかたさ3種類:ゴールデンバリュー/ニューフィット/エクストラハード ¥95,000 (税抜) ¥104,500 (税込) シモンズ 55インチ



茅ヶ崎の飲食に安心と笑顔を コロナで打撃を受けている飲食店の支援と安心な購入を両立するテイクアウトアプリ Potluck を茅ヶ崎 に導入 事前登録者と加盟店を募集 ネイティブキャラバン株式会社のプレスリリース



茅ヶ崎駅の歯医者 矯正歯科 クリア デンタルクリニック
お客様のお部屋に最適なカーテンを専門アドバイザーがご提案させていただきます。 必須 マークのない項目は任意でご入力ください 必須 ご相談の種類 家具修理ご相談フォーム 家具に関するその他お問合せ カーテン訪問採寸見積サービスに関するお 新型コロナ / 21年01月08日 ツイート (株)いなげや (東京都立川市、本杉吉員社長)は、12月28日 (月)から1月7日 (木)にかけて、6名の従業員が新型コロナウイルスに感染していたことが判明したことを確認した。 28日に判明したのは、武蔵野関前店 (東京都詳しい地図を見る 〒 神奈川県茅ヶ崎市本村4651 北茅ケ崎駅出口から徒歩約3分( 道案内 ) 路線 茅ケ崎駅北口から徒歩約11分( 道案内 ) 路線 香川駅出口から徒歩約32分( 道案内 ) 路線 電話番号 04 営業時間 午前10時~午後8時



Fotos En 島忠 茅ヶ崎店 Tienda De Muebles Articulos Para El Hogar En 茅ヶ崎



21年版 茅ケ崎駅周辺の薬局 ドラッグストア コロナ対策薬局あり Eparkくすりの窓口
※営業時間変更お知らせ 変更営業時間: 6月 14 日(日)まで 10:00~ 18:00 6月 15 日(月)から当面の間 10:00~ 19:00 また、新型コロナウイルス感染拡大防止の為一時休止しておりました下記サービスにつきましては、6月15日より再開させて頂きます。茅ヶ崎市立病院に勤務する職員が8月26日に新型コロナウイルスに感染していることを確認しました。 市立病院の新型コロナウイルス感染症への対応について(21年8月27日 病院長) (PDF 1380KB) 21年8月27日発表 職員における新型コロナウイルス感染の9月15日に発生した患者について(3801~3816例目) 新型コロナウイルス感染症による新たな管内の患者確認について (pdf 5853kb) 令和3年8月から本日までに発生した患者につい



新型コロナウイルス 正確な情報 の入手を 厚木 愛川 清川 タウンニュース



コミュニティバスえぼし号における新型コロナウィルス感染予防対策について 茅ヶ崎市
新型コロナ/21年01月29日 (株)島忠(埼玉県さいたま市、岡野恭明社長)は 1月28日(木)、ホームズ葛西店(東京都江戸川区)の 従業員が新型コロナウイルスに感染したことが 判明したと発表した。 従業員の最終出勤日は26日(火)。 管轄保健所による調査の結果、濃厚接触はいないと 確湘南アイルド茅ヶ崎保育園 〒 神奈川県茅ヶ崎市新栄町104 2・4階 TEL 04 (c)湘南アイルド茅ヶ崎保育園 このホームページに記載の文章・写真の無断使用を禁じます。島忠荏田店(神奈川県横浜市)における新型コロナウイルス感染者の発生と対応について 8/ 島忠茅ヶ崎店(神奈川県茅ケ崎市)における新型コロナウイルス感染者の発生と対応について 8/



ステーキのどん茅ヶ崎店 茅ヶ崎 寒川 ファミリーレストラン ぐるなび



神奈川県 新型コロナウイルス感染症情報 3 神奈川県衛生研究所
茅ヶ崎店 住所 〒神奈川県茅ヶ崎市本村4651 地図アプリで見る 営業時間 店舗の混雑状況は下記グーグルマップより「混雑する時間帯」の項目をご覧ください



茅ヶ崎市の幼稚園 学校法人加藤学園 茅ヶ崎みなもと幼稚園



茅ヶ崎の飲食に安心と笑顔を コロナで打撃を受けている飲食店の支援と安心な購入を両立するテイクアウトアプリ Potluck を茅ヶ崎 に導入 事前登録者と加盟店を募集 ネイティブキャラバン株式会社のプレスリリース



茅ヶ崎で8店舗10メニューから開始 コロナ で打撃を受けている飲食店の支援と安心な購入を両立するテイクアウトアプリ Potluck 5月15日 金 スタート ネイティブキャラバン株式会社のプレスリリース



茅ヶ崎市役所 いとしのちがさき Home Facebook



茅ヶ崎市の小児科 はまみこどもくりにっく 予防接種 乳児健診



アトレ 茅ヶ崎店 Attrait ホットペッパービューティー



茅ヶ崎店 トヨタ車のことなら横浜トヨペット



自粛による子どもの心身ストレスを緩和 体操 ダンスなど全教室対象無料体験 神奈中スポーツコンボbb茅ヶ崎 茅ヶ崎 タウンニュース



エクシア على تويتر 茅ヶ崎市本村 島忠茅ヶ崎店の従業員1名が新型コロナ感染 8 3罹患判明 8 4公表 ご快復を



新型コロナウイルス感染症関連情報 茅ヶ崎市



中野店 家具 ホームセンターの島忠 Home S ホームズ シマホ



茅ヶ崎市 笑顔と活力にあふれ みんなで未来を創るまち 茅ヶ崎



神奈川県茅ヶ崎市 Chigasaki City Twitter



新型コロナウイルス感染症関連情報 茅ヶ崎市



県立茅ヶ崎里山公園 公式サイト



新型コロナ 神奈川県で266人の新規感染 横浜市の消防訓練センターと特養でクラスター 東京新聞 Tokyo Web



新型コロナウィルス感染症拡大防止のための当院の対応について ネット予約可 茅ヶ崎駅前 奈良デンタルクリニック 茅ヶ崎市 茅ヶ崎駅



茅ヶ崎営業センター 住友不動産販売 住友の仲介 不動産の購入 売却



ホームメイト ホームメイト 茅ヶ崎駅前店



お知らせ コロナウイルスの対応について 28日15時現在 Npo法人ちがさき学童保育の会 茅ヶ崎の児童クラブ 小学生サポート 保育園



歯科 エメラルド茅ヶ崎 茅ヶ崎駅徒歩4分 土日診療の歯医者



神奈川県 新型コロナウイルス感染症情報 3 神奈川県衛生研究所



新しい暮らし方へ変える gotoリフォーム 島忠 茅ヶ崎店



ニトリ 島忠と初の融合店舗 ニトリホームズ宮原店 オープン 流通ニュース



茅ヶ崎南口店 Shop List ムラサキスポーツ Murasaki Sports公式サイト



21年のニュース 家具 ホームセンターの島忠 Home S ホームズ シマホ



コロナ対策薬局 フレイズ薬局 神奈川県茅ヶ崎市本宿町 Eparkくすりの窓口



神奈川県茅ヶ崎市 Chigasaki City Twitter



新型コロナウイルス 当店の取り組みについて 野天湯元 湯快爽快 たや



新型コロナ サザンビーチちがさき海水浴場 7日から休場 駐車場も終日閉鎖へ 緊急事態宣言発令受け カナロコ By 神奈川新聞 Yahoo ニュース



コロナワクチン予防接種 65歳以上 について 茅ヶ崎市 茅ヶ崎クリニック



家具 ホームセンターの島忠 Home S ホームズ シマホ



茅ヶ崎店 トヨタ車のことなら横浜トヨペット



新型コロナウィルスpcr検査 かかくり 本厚木かかりつけクリニック



一般の64歳未満の方への方への新型コロナワクチン接種について



茅ヶ崎市民文化会館リニューアル3周年記念 宝くじふるさとワクワク劇場in茅ヶ崎 茅ヶ崎市民文化会館



とら吉 茅ヶ崎新栄町店 茅ヶ崎 居酒屋 ネット予約可 ホットペッパーグルメ



Phlewg7esj9fum



店舗受取で貸出車無料 21年1月1日より貸出基準が変更になります 島忠 茅ヶ崎店



新型コロナ詳細 青木クリニック



新型コロナウイルスへの対応 神奈川県立鶴嶺高等学校



コロナ対策薬局 にじいろ薬局 神奈川県茅ヶ崎市出口町 Eparkくすりの窓口



炉ばた 藤十郎 茅ヶ崎 寒川 居酒屋 ぐるなび



お知らせ コロナウイルスの対応について 28日15時現在 Npo法人ちがさき学童保育の会 茅ヶ崎の児童クラブ 小学生サポート 保育園



ニトリ 島忠と初の融合店舗 ニトリホームズ宮原店 オープン 流通ニュース



新型コロナウイルス感染症関連情報 茅ヶ崎市



家具 ホームセンターの島忠 Home S ホームズ シマホ



新型コロナ詳細 青木クリニック



ホーム 寒川町ホームページ



神奈川県立茅ケ崎高等学校 全日制 神奈川県教育委員会



神奈川県 新型コロナウイルス感染症情報 69 神奈川県衛生研究所



新座店 家具 ホームセンターの島忠 Home S ホームズ シマホ



島忠 茅ヶ崎店 ホームセンター シュフー Shufoo チラシ検索



コロナ対策薬局 薬樹薬局 茅ヶ崎 神奈川県茅ヶ崎市元町 Eparkくすりの窓口



茅ヶ崎で8店舗10メニューから開始 コロナ で打撃を受けている飲食店の支援と安心な購入を両立するテイクアウトアプリ Potluck 5月15日 金 スタート ネイティブキャラバン株式会社のプレスリリース



コロナワクチン接種をご予約の方へ 茅ヶ崎市にある高齢者向け療養型病院 長岡病院



家具 ホームセンターの島忠 Home S ホームズ シマホ



茅ヶ崎市 ひばりが丘 辻堂 前田整形外科 内科クリニック



県立茅ヶ崎里山公園 公式サイト



調布市 島忠ホームズ仙川店 食品館あおばを除く は年5月14日 21日 28日に臨時休業します また 感染症対策も万全に行われているようです 号外net 調布市 狛江市



コロナと喫煙 そしてcopd 医師ブログ



神奈川県 新型コロナウイルス感染症情報 62 神奈川県衛生研究所



Web限定記事 横浜市鶴見区 島忠横浜店が閉店 8月末 建て替えのため 鶴見区 タウンニュース



10月1日から使えます 茅ヶ崎ローカル応援チケット ロコチケット 島忠 茅ヶ崎店



ホーム 寒川町ホームページ



島忠茅ヶ崎店 2月のワークショップのご案内 島忠 茅ヶ崎店



平塚 茅ヶ崎 大磯でコロナウイルス検査をご希望なら 高浜台内科小児科クリニック



重要 新型コロナウイルスワクチン接種のため展示室が令和3年4月から12月までご利用できなくなります 茅ヶ崎市民文化会館



神奈川県 新型コロナウイルス感染症情報 9 神奈川県衛生研究所



茅ヶ崎店 家具 ホームセンターの島忠 Home S ホームズ シマホ



神奈川県内の新型コロナウイルス感染症 Covid 19 マップ 福本研究室



Web限定記事 横浜市鶴見区 島忠横浜店が閉店 8月末 建て替えのため 鶴見区 タウンニュース



手指消毒にご協力ください 新型コロナウイルスやインフルエンザなど感染症対策に ネット予約可 茅ヶ崎駅前 奈良デンタルクリニック 茅ヶ崎市 茅ヶ崎駅



新型コロナウィルス抗原検査および唾液pcr検査を実施しています



神奈川県内の新型コロナウイルス感染症 Covid 19 マップ 福本研究室



新型コロナウイルス当店の取り組みについて 野天湯元 湯快爽快 ちがさき



串カツ田中 茅ヶ崎店 茅ヶ崎 居酒屋 ホットペッパーグルメ



コロナワクチン 青木クリニック



島忠茅ヶ崎店 2月のワークショップのご案内 島忠 茅ヶ崎店



基礎疾患のある64歳以下の方のコロナワクチン接種について 茅ヶ崎市 茅ヶ崎クリニック



神奈川県 新型コロナウイルス感染症情報 57 神奈川県衛生研究所



コロナ感染予防のためのお願い 茅ヶ崎市 茅ヶ崎クリニック



Home 湘南ベルサイド



四六時中 茅ヶ崎中央店 茅ヶ崎 寒川 ファミリーレストラン ぐるなび



ニトリ 島忠と初の融合店舗 ニトリホームズ宮原店 オープン 流通ニュース



新型コロナ 青木クリニック
コメント
コメントを投稿